- +1
紅旗連鎖管理層大“換血”,曹世如辭任董事長仍任總經理
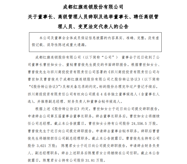
12月3日晚間,成都紅旗連鎖股份有限公司(以下簡稱紅旗連鎖)公布一系列人事調整,堪稱“大換血”。
紅旗連鎖發布公告稱,曹世如辭任董事長,來自新東家母公司的袁繼國接任,同時,袁繼國還將變更為紅旗連鎖的法定代表人。這意味著時隔近一年,紅旗連鎖易主四川國資事宜暫告一段落,管理層完成變更。

紅旗連鎖發布的人事變動公告。
公告顯示,經紅旗連鎖董事會全體成員選舉,一致同意選舉袁繼國為上市公司董事長,并聘任為董事會秘書;聘任李歡為財務負責人、譚柳為副總經理,曹世如繼續擔任紅旗連鎖總經理。
截至目前,以上三人均未持有紅旗連鎖的股份,袁繼國在紅旗連鎖控股股東四川商投投資有限責任公司(以下簡稱四川商投)的母公司四川鄉村發展集團有限公司任董事長,李歡任四川商投的財務總監,譚柳任四川省食品有限責任公司董事長。
12月4日,曹世如在微信朋友圈稱:“這兩天紅旗連鎖新聞很多,望你們去偽存真,少聽別有用心人的謠言。”并隨后發布回應視頻,稱辭去的是董事長職務,仍擔任總經理職務。

曹世如微信朋友圈截圖。
據了解,此次紅旗連鎖管理層“換血”并不令人意外,這是國資入股紅旗連鎖前做出的部分承諾兌現。11月13日,紅旗連鎖發布公告稱,相關協議轉讓股份事宜均已完成過戶登記手續,公司實際控制人變更為四川省政府國有資產監督管理委員會。11月14日晚間,紅旗連鎖發布關于副董事長、董事、獨立董事辭職的公告。
根據曹世如、曹曾俊(董事會秘書)此前與四川商投簽署的《四川商投投資有限責任公司與曹世如及曹曾俊關于成都紅旗連鎖股份有限公司之股份轉讓協議》(以下簡稱股份轉讓協議)及相關備忘錄的約定,標的股份辦理完畢過戶登記手續后,四川商投有權向公司提名4名非獨立董事候選人(含董事長人選),并推薦副總經理、財務負責人和董事會秘書候選人。
公開資料顯示,1996年,原紅旗商場的職工、現紅旗連鎖董事長曹世如率領40多名下崗女工開辦了紅旗超市。2000年6月,48歲的曹世如帶著40多名員工背負了1000多萬元的債務脫離紅旗商場實施改制,超市改制成功,紅旗連鎖成立,開始獨立創業。
2012年9月5日,紅旗連鎖正式在深交所中小板市場掛牌上市。2023年年底,紅旗連鎖披露公告稱,曹世如和曹曾俊擬將9392.5萬股股份轉讓給四川商投。交易完成后,曹世如仍持股18.06%,曹曾俊持股2.66%。四川商投又從永輝超市手中購入10%股份,以16.91%的股份成為控股股東。
財務數據顯示,紅旗連鎖今年前三季度實現營收77.67億元,同比增長1.65%;凈利潤3.90億元,同比下降4.21%。截至發稿,紅旗連鎖盤中10.0%漲停,報6.49元/股。(記者 冉隆楠 文/圖)

圖片截自同花順。
本文為澎湃號作者或機構在澎湃新聞上傳并發布,僅代表該作者或機構觀點,不代表澎湃新聞的觀點或立場,澎湃新聞僅提供信息發布平臺。申請澎湃號請用電腦訪問http://renzheng.thepaper.cn。





- 報料熱線: 021-962866
- 報料郵箱: news@thepaper.cn
互聯網新聞信息服務許可證:31120170006
增值電信業務經營許可證:滬B2-2017116
? 2014-2025 上海東方報業有限公司




